首页
公司概况
企业简介
企业文化
组织架构
企业荣誉
企业资质
专家顾问
新闻中心
新闻资讯
企业内刊
业务介绍
业务模式
环境治理
工业节能
新能源
防腐保温
节能产品
技术研发
设计院
技术专利
技术开发
合作开发
工程业绩
节能环保
新能源
防腐保温
检修运维
合作加盟
人力资源
人才理念
招聘信息
薪资福利
教育培训
技术论坛
技术论坛
技术介绍
联系我们
联系我们
在线反馈
您当前的位置:
网站首页
>
关于我们
>
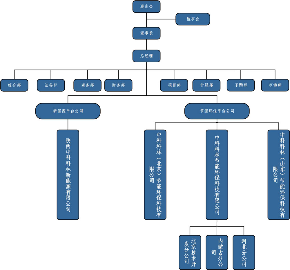
组织架构
组织架构
公司概况
| Company profile
企业简介
企业文化
组织架构
企业荣誉
企业资质
专家顾问
联系我们
010-65701116
010-65701116-6618
market@zkkl.cn
北京市顺义区空港融慧园31-2栋